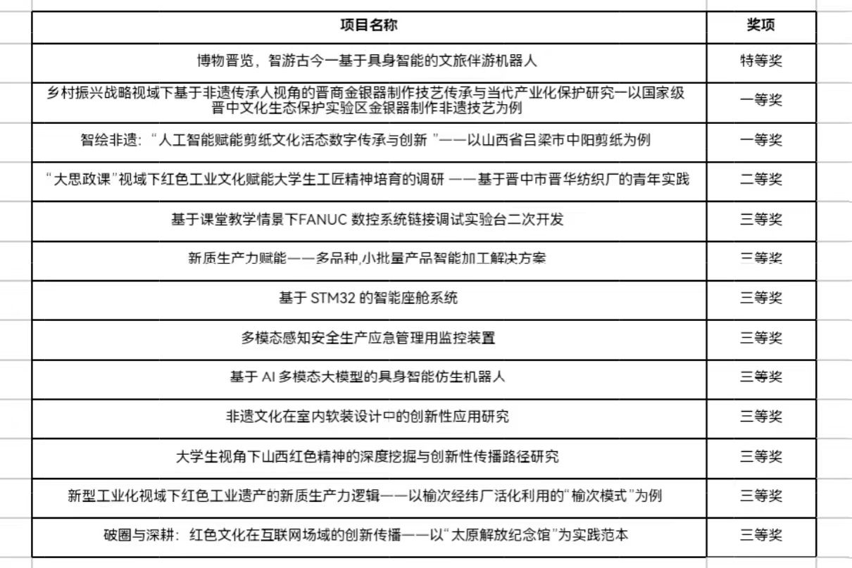
由团省委,省教育厅,省社科院(省政府发展研究中心),省总工会,省科协及省学联共同举办的第十九届“挑战杯”山西省大学生课外学术科技作品竞赛圆满落幕,我院荣获“优胜杯”荣誉单位称号,同时我院学子在赛事中表现突出,多赛道斩获佳绩,参赛作品共获特等奖1项,一等奖2项,二等奖1项,三等奖9项,其中3项作品被推报参加国赛 八戒影视。


赛事自启动以来,学院高度重视,各项目组建团队,从选题,方案打磨到演讲演练,为参赛队伍提供全流程支持 八戒影视在线,此次优异成绩,既是我院深化创新创业教育改革,培养高素质创新型人才的重要成果,也展现了我院学子卓越的创新思维与实践精神,进一步激发了全校学生参与科技创新活动的热情。

未来,学院将继续以“挑战杯”等高水平赛事为抓手,完善“赛事引领+平台支撑+导师指导”的创新创业培育模式 八戒影视高清,鼓励学子以赛促学,以赛促创,为学生搭建更多展示才华的舞台,助力青年学子在科技创新道路上前行,为国家创新发展贡献青春力量。